湖北省第三人民医院询价及项目论证公告(十万以上)
发布时间:2024-11-18 来源:监察审计科
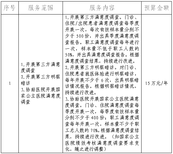
根据我院满意度调查工作开展需求,拟立项招标“湖北省第三人民医院第三方满意度调查服务项目”,现将相关要求公布如下,欢迎有意向、符合条件的企业积极报名。
一、项目基本情况

二、其他要求
1.满意度问卷调查对象需为我院就诊患者和职工,发现弄虚作假者,取消公司资格。
2.国家公立医院满意度调查中门诊患者满意度≥90分,住院患者满意度≥90分,医务人员满意度≥85分。
3.招标期限三年,合同一年一签,年度考核合格后续签。
三、报名公司需提供下列文件
1.参与询价的报价表,并加盖公司鲜章。
2.报价公司委托负责参与本次报价的法人授权委托书(包含法定代表人与本项目负责人身份证复印件,注明联系电话)。
3.报价公司营业执照、资质证书(需具备开展满意度调查相关资质),资质证书须真实、有效,并加盖公司鲜章。如发现提供虚假证件,取消参与资格。
4.证明公司业绩的相关案例材料。
四、报名方式及时间地点
1.报名时间
2024年11月18日至2024年11月22日,上午08:00-12:00,下午14:00-17:30
2.报名地点
湖北省第三人民医院纪委办公室(监察审计部)
3.报名方式
有意向参与报价的公司,需在报名时间内将上述资料装订成册(封面页注明所报名项目名称,装订顺序与公告要求的顺序保持一致,一式两份)交至报名地点,逾期视为放弃。
五、询价时间及地点
另行通知,请保持电话畅通。
六、联系方式
名称:湖北省第三人民医院
地址:武汉市中山大道26号
联系人:田老师
电话:027-83743409

扫描二维码