湖北省第三人民医院询价及项目论证公告(十万以上)
发布时间:2024-11-19 来源:后勤保卫部
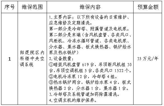
根据我院阳逻院区内科楼中央空调维保需求,拟立项招标内科楼中央空调维保项目,现将相关要求公布如下,欢迎有意向、符合条件的企业积极报名。
一、项目基本情况

其他要求:
1.招标期限三年,合同一年一签,年度考核合格后续签,维保费用为季度支付;
2.500元/件(含)以内配件出现故障,由维保公司免费修复或更换,500元/件以上配件,由医院承担;
3.每年进行至少五次空调末端清洗消毒;
4.维保人员24小时驻点(包含节假日和周末),接到维修电话半小时之内到达现场;
二、报名公司需提供下列资质文件
1、参与询价的报价表;
2、维保人员证件复印件,需具备国家相关机构颁发的制冷证,或具备国家行政主管部门颁发的有效的电工证;
3、公司《营业执照》《资质证书》,需具备机电设备安装维修维护相关资质;
4、报价公司委托负责参与本次报价的法人授权委托书。(包含法定代表人与本项目负责人身份证复印件,注明联系电话)
5、报价公司所提供资质证书必须真实、有效,并加盖公司鲜章。如发现提供虚假证件,取消参与资格。
三、报名方式及时间地点
1、报名方式
有意向参与报价的公司须在报名时间内将上述资料装订成册并注明所报名项目名称和序号(装订顺序请与公告要求的顺序保持一致、一式两份)并交至报名地点。逾期视为放弃报名,资料不接受邮寄。
2、报名时间
2024年11月19日至2024年11月22日,08:00AM-12:00,2:00PM-5:00PM(北京时间,法定节假日除外)
3、报名地点
湖北省第三人民医院阳逻院区后勤办公室
四、询价时间及地点
另行通知、保持电话畅通
五、联系方式
名 称: 湖北省第三人民医院阳逻院区
地 址: 武汉市新洲区阳逻街潘庙大道特1号
联 系 人: 骆老师
电 话: 13871329825

扫描二维码